A faster way to prototype Uno, Mega and Nano projects
Total of 1791536 Arduino projects
ATS
ligne_colonne_ssd1306
6schalter 6led Copy vereinfacht
Ainhoa Maza Copy
سلة القمامة الذكية
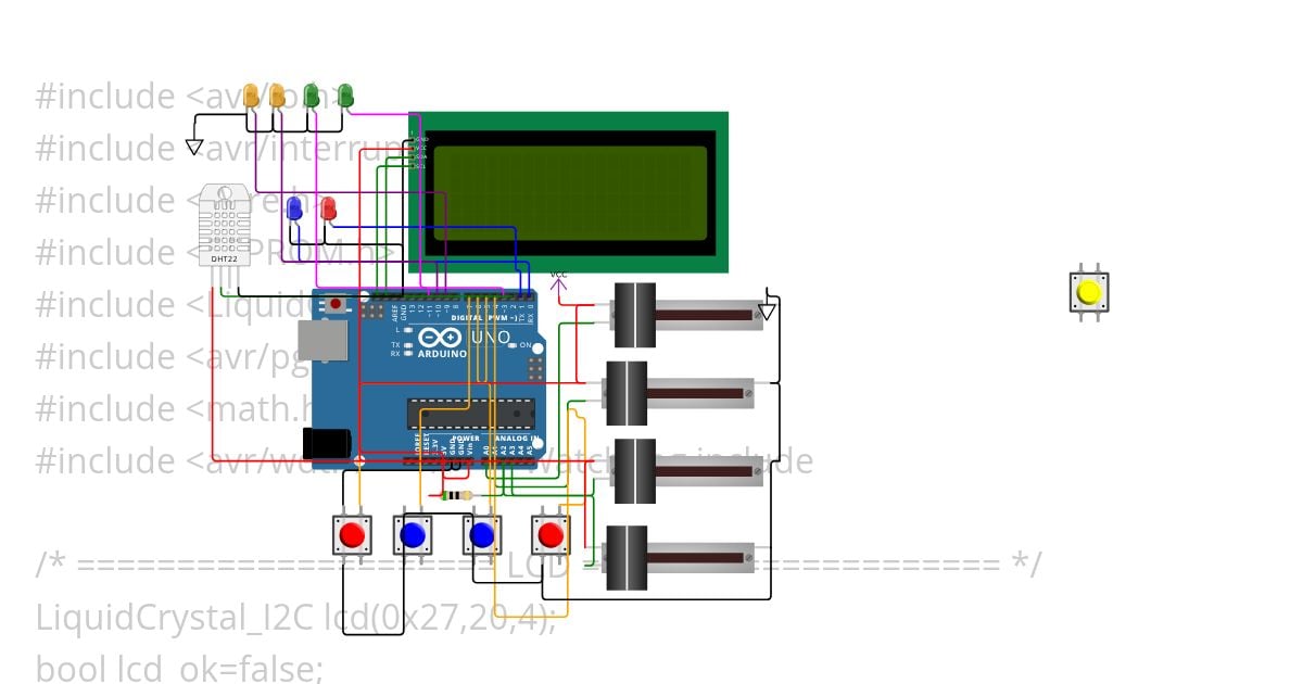
Smart Door Lock System 8(4)
sk1 Copy
#GTKPRO5Z2TGSM_ANTIFURTO_GTEK ANTIFURTO PRO5 GSM VERSIONE VER. 5.2.0 (STABLE) SYSTEM VER.1.35
ex8a
Практическая 2 Мисливченко
محاكاة حساس TDS Copy11
Ultraschall Aufgabe Erweiterung Übung
Лабораторная работа 3
TP MBD 6 Copy
SYSTEME DE PEAGE
TP Modul 5 - Interrupt
test proyek 1
TP_MBD6_Joshua Richardo Riangkamang_2406361946
Smart home automation
5th Lab
Temperature Controlled Fan 8(5)
TP_MBD6
74hc595 Copy (2)
o
sound vibration
niclas ist gay Copy
Smart Door Lock System